





It's been a great experience delivering work for a number of well known companies.
In today’s creative landscape, tools like 3D Renderings and CGI are now considered traditional. As Generative AI tools become more accessible, new waves of techniques are being discovered.
The examples below were create by combining 3D techniques with generative AI.This blend of old and new methods highlights creativity’s evolution, delivering compelling results in today’s fast-changing design world.
"Creating kept me still, because it let my imagination move"

Design has taken me around the world, from lecturing and teaching in Melbourne and China, to developing cutting-edge visuals for Singapore's first 3D screen and working with global brands.
"Design was always quietly fueling everything I did"
I enjoy on problem solving creative challenges with design. I'm especially passionate about technology, and always eager to explore the latest tools that open up new possibilities for how we create.Thank you for taking the time to view my folio.
Contact
Prologue
As an avid comic book collector, I found myself spending hours hanging out at the local comic book shop.During that time, I was able to observed the shop's natural flow, daily operations, and customer interactions. It quickly became clear that the lack of a digital presence created significant missed opportunities for both the business and its collectors.A major pain point that stood out was the reselling process. Staff would receive calls regarding reselling and often had to reject the offer outright. Noticing this gap, I decided to take on this challenge.

Challenge: A local comic book shop is losing potential opportunities because they lack an online presence and a digital way to connect with individuals looking to buy or sell their collections.Solution: A single online platform that does two things:
- Give the shop it's much needed online presence
- Offer collectors a simple, dedicated place to list and sell their personal comic book collections to other users.
My Role: UX/UI Designer
I was responsible for the end-to-end design process, from initial user research and ideation to high-fidelity prototyping and user testing.
"For this project, I will focus on designing the peer-to-peer marketplace to demonstrate my ability to create a complex user flow for a new and unique user group (the individual sellers).
I will set aside the e-commerce portion for future iterations."
To understand the core challenges and opportunities for a new platform, I conducted in-person interviews at the shop.I created two distinct sets of interview questions driven by different goals, this was to get a complete picture of the pain points from both consumer and business perspectives.

Based on my user research interviews, I used an Assumption Map to synthesize the qualitative data. By grouping common pain points and key insights, I was able to identify recurring themes and patterns in user behaviors.
Text

This process revealed clear segments within the user base, leading me to create three distinct personas to represent their unique goals and frustrations. The insights gained from this synthesis directly informed the design of the solution.
Personas


Following the synthesis of the user research, the next step was to turn the identified problems into actionable opportunities. Using the "How Might We" (HMW) framework, I developed a series of questions to guide the ideation process and directly address the key frustrations of my three personas.

The Solution
A responsive website for the local comic book shop. The platform addresses the core pain points of both consumers and the business by serving as a peer-to-peer marketplace. This feature provides a trustworthy and user-friendly way for comic book collectors to sell their collections, while also giving customers a simple way to find and purchase both new and second-hand vintage comics.

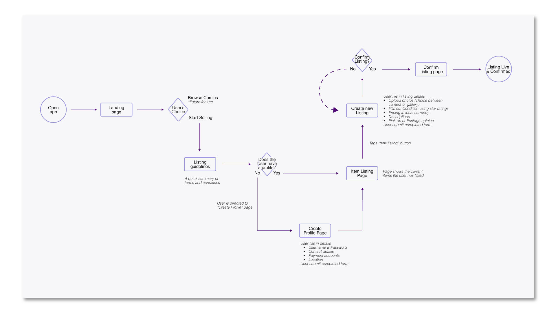
I created a user flow to guide my design decisions. This served as a blueprint to map out the exact journey a user would take, which allowed me to identify all the necessary screens before I began sketching.
I decided to start this project with a mobile-first approach to ensure a focused experience. By designing for the smallest screen first, I was forced to prioritise the most essential features. My thoughts were that if the platform was intuitive and easy to use on a phone, it would be simple to scale up for larger screens.
I struggled the most with the landing page, it was crucial for setting the platform's entire visual and tone. To overcome this I turned to the crazy eights technique and quickly sketched out eight completely different solutions.
Crazy Eights

Skecthes
By combining the most effective ideas from the crazy eights exercise, I managed to finalised the landing page. This would served as the blueprint for the rest of the platform's pages.

Lofi-prototype
Once the sketches were done, I moved from paper to digital. Using Figma I was able to build a low-fidelity prototype. My goal was simple, quickly create clickable product ready for user testing. This would allow for gathering usability feedback before locking in the visual elements.

Usability Testing
Using the low-fidelity prototype, I conducted usability testing to assess the basic navigation and workflow of the platform. The goal for this stage was to collect quantitative data through measurable metrics such as success rates and time completion.I tested eight subjects recruited directly from the comic book shop, including both customers and staff, ensuring a broad perspective on the platform's viability. The results from the data validated that the product was indeed workable.

With low-fidelity phase marked a success, I transitioned to creating the high-fidelity prototype.

Landing page
Users can access their profile, browse the shop's latest shipments, deals and even gain access to the re-sellers market feature.

sign up
Users are able to sign in or prompted to create an account if they don't already have one.

re-selling
Users arriving on the create listing page are greeted with step-by-step instructions to quickly guide them through the listing process.
Hifi prototype

Reflection
It has been an incredible experience to not only help solve a real-world challenge but one that is within a community that I'm part of. I'm particularly proud I was able to help by establishing a solid digital foundation that directly addresses the owner’s reselling and inventory pain points. The successful usability testing validated the product's core flows, confirming it was a stable and workable foundation. This project successfully gave the passionate, local business the basis it needs for a stronger digital presence and streamlined operations.
Learnings
The biggest insight gained from this project was the necessity of designing for disparate user needs, the tension between the owner's operational efficiency and the collector's personalised experience. The initial research revealed that the shop's inability to handle reselling was as much a logistical problem for the staff as it was a pain point for the customers. This pushed the focus to designing a system that offloads administrative work from the owner while creating value towards the community.
Future Steps
While the core platform is now validated and functional, the work of refinement and expansion is just beginning. The strategic vision for Comics World includes:Feature Enhancement: Developing an integrated API lookup feature for new listings to automatically pull comic book details (title, publisher, release date), increasing operational efficiency.Pull List: Introducing a "My Pull List" feature allowing users to track specific writers, artists, or series, fully addressing the "Staying Updated" pain point identified in research.Monetization & Growth: Designing and testing a transparent fee structure for the peer-to-peer selling feature and exploring integrated shipping or collection label generation to simplify logistics for all users.
Closing thoughts
"This experience reinforced my commitment to responsible and purposeful design, including projects focused on social good."
I've always been drawn to exploring different art mediums, from classic sketching to modern digital tools. Back in school, my art teachers used to always say,
"It takes about 10 years to truly find your unique style... five if you're lucky."
Those words stuck with me, a reminder that creativity is a marathon, not a sprint.

This is an ongoing record of my art journey. It's still very much a work in progress, full of trials, breakthroughs, and everything in between.
My Early Creative Roots
Like so many creative kids, my artistic path began with simple drawings. Pencils scratching across paper, bringing imaginary worlds to life. Over time I traded the pencil for a Wacom and Photoshop’s endless “undo.”
I loved the work, yet one piece could eat a whole weekend.
"Life got busy, the painting stopped"
The rise of Gen AI
Then 2024 showed up and Generative AI was suddenly the talk of the town. Curiosity won, I downloaded a free, run-it-yourself model, typed my first prompts, and watched the screen spit out images in seconds.

Online art community split in half overnight: some cheered the speed, others shouted about stolen pixels. I kept generating but the excitement died down.
"Something didn’t sit right with me"
Lora
While I was poking around tutorials, one popped up called "First Ever SDXL Training With Kohya LoRA". It showed how to feed a model images of yourself and make it recreate you from any angle. That tiny demo lit a bigger question:
"If you could train the computer to learn a face,
could it also be trained to recreate a style?"
I spent the next weeks tripping over new words, crashing scripts, and re-reading guides until the pieces clicked. When the first fresh image appeared, my old style was born again.
"The experiment was a success"







Hunyuan3d
I could’ve called it a day, but the tool shelf kept growing. A few months later Tencent dropped Hunyuan3D, an open-source toy that spits out a 3D mesh from a single image.I’d already been using 3D in my day job, so Hunyuan3D felt like it was going to be the biggest cheat code.So I grabbed the repo, read the docs, and started poking around. Didn't take long to figure it out after all, I had already fiddled with AI for months now. One input render, one command line, wait for the geometry to appear.

a style is born
With that, a new style was born. One that fused traditional craft with silicon speed, one I could finally call my own.It felt like watching two timelines collide: the hours I once lost to a single canvas now echoing inside a server fan. Every render that spins out carries my handwriting in its code.
"I didn’t just speed up the process, I weaponised it.



I’m proud of how far this mash-up has come, but the journey is far from over. The next turn is already loading.
To be continued...